Старые аккумуляторы, отслужившие свой срок, представляют опасность для окружающей среды и являются ценным сырьём для переработки. С увеличением объёма электронных отходов и необходимостью сохранения природных ресурсов, утилизация использованных аккумуляторов становится актуальной. В статье рассмотрим, какие пути проходят старые аккумуляторы после использования, технологии их переработки и как каждый может помочь в решении этой экологической проблемы.
Чем опасны старые аккумуляторы?
Использованные аккумуляторы, завершившие свой жизненный цикл, представляют угрозу для экологии и здоровья человека. Это касается всех видов аккумуляторных батарей: свинцово-кислотных, щелочных и литий-ионных. В этих электрохимических системах содержатся агрессивные электролиты и тяжёлые металлы, которые могут нанести серьезный вред окружающей среде, если их просто выбросить на свалку. Литий-ионные аккумуляторы, в частности, имеют повышенную пожароопасность, так как литий может воспламеняться при взаимодействии с воздухом. В некоторых щелочных аккумуляторах также присутствует кадмий, который является опасным ядом. Даже пластиковый корпус автомобильных аккумуляторов может причинить значительный вред природе, так как разлагается на протяжении десятилетий.
Из этого следует, что выбрасывать аккумуляторы в мусорные контейнеры, на свалки или просто оставлять на обочине дороги недопустимо. Вопрос осознания этой проблемы среди людей постепенно меняется. В частности, большинство отработавших свинцово-кислотных аккумуляторов собираются, перерабатываются и возвращаются в производство в виде исходных материалов. Многие производители автомобильных аккумуляторов осознали выгоду от приема старых АКБ и организовали линии для их переработки. Эти технологические линии позволяют извлекать до 80% полезных материалов из использованных аккумуляторов.
Что касается щелочных аккумуляторов, ситуация несколько сложнее. Никель-кадмиевые аккумуляторы для складской техники обычно перерабатываются самими поставщиками, тогда как с бытовыми щелочными батарейками дела обстоят гораздо хуже.
Даже в европейских странах перерабатывается лишь около половины таких аккумуляторов, а в России этот показатель значительно ниже. Кроме того, сбор использованных АКБ организован неэффективно. В основном, сдать батарейки можно только в некоторых крупных торговых сетях и в отдельных жилых конторах.
Литий-ионные аккумуляторы представляют собой отдельную быстроразвивающуюся отрасль. За последние несколько лет объемы производства электромобилей, использующих литий-ионные аккумуляторы, значительно возросли. Современные АКБ для электромобилей имеют гарантированный срок службы от 8 до 10 лет. Это означает, что через 10 лет, а возможно и раньше, возникнет серьезная проблема с переработкой этих аккумуляторов. Поэтому многие производители электромобилей и компании по переработке литий-ионных АКБ уже сейчас создают совместные предприятия для решения вопросов переработки в будущем.
Существует также большое количество литий-ионных аккумуляторов, используемых в потребительской и бытовой электронике. Ситуация со сбором и переработкой таких АКБ в России находится на уровне, сопоставимом с щелочными батарейками.
Старые аккумуляторы, попадая в систему утилизации, проходят несколько этапов обработки. Эксперты отмечают, что в первую очередь они направляются на специализированные заводы, где осуществляется их разборка. Здесь извлекаются ценные металлы, такие как свинец, никель и кобальт, которые могут быть повторно использованы в производстве новых аккумуляторов.
После этого остаточные материалы подвергаются переработке, что позволяет минимизировать негативное воздействие на окружающую среду. Однако, как подчеркивают специалисты, не все аккумуляторы утилизируются должным образом. Некоторые из них могут оказаться на свалках, что приводит к загрязнению почвы и водоемов. Поэтому важность правильной утилизации старых АКБ становится все более актуальной, и эксперты призывают к повышению осведомленности населения о безопасных способах их утилизации.
https://youtube.com/watch?v=P_vaU_SWcPk
Переработка бу аккумуляторов
В этом разделе мы кратко рассмотрим технология переработки бу аккумуляторов различных типов.
| Судьба старых аккумуляторов | Процесс переработки/утилизации | Экологическое значение |
|---|---|---|
| Сбор и транспортировка | Аккумуляторы собираются в специализированных пунктах приема, затем транспортируются на перерабатывающие заводы. | Предотвращение загрязнения окружающей среды токсичными веществами (свинец, кадмий, ртуть, электролит). |
| Сортировка и разборка | Аккумуляторы сортируются по типу (свинцово-кислотные, литий-ионные, никель-кадмиевые и т.д.) и разбираются на компоненты. | Оптимизация процесса переработки, повышение эффективности извлечения ценных материалов. |
| Переработка свинцово-кислотных АКБ | Извлечение свинца (плавка), пластика (измельчение, гранулирование), электролита (нейтрализация, очистка). | Возврат до 99% свинца в производство новых аккумуляторов, снижение потребности в добыче первичного сырья, уменьшение объема отходов. |
| Переработка литий-ионных АКБ | Извлечение лития, кобальта, никеля, меди, алюминия (гидрометаллургические или пирометаллургические методы). | Восстановление ценных металлов для производства новых батарей, электроники, снижение зависимости от импорта сырья. |
| Переработка никель-кадмиевых и никель-металлгидридных АКБ | Извлечение никеля, кадмия, кобальта (гидрометаллургические методы). | Извлечение токсичного кадмия для безопасной утилизации или повторного использования, возврат никеля в производство. |
| Утилизация неперерабатываемых компонентов | Компоненты, которые невозможно переработать, утилизируются в соответствии с экологическими нормами (например, на специализированных полигонах). | Минимизация негативного воздействия на окружающую среду, предотвращение попадания опасных веществ в почву и воду. |
| Повторное использование (вторая жизнь) | Некоторые литий-ионные аккумуляторы из электромобилей могут использоваться в стационарных системах хранения энергии. | Продление срока службы аккумуляторов, снижение затрат на производство новых, уменьшение углеродного следа. |
Интересные факты
Вот несколько интересных фактов о судьбе старых аккумуляторов:
-
Переработка и вторичное использование: Большая часть старых аккумуляторов, особенно свинцово-кислотных, подлежит переработке. В процессе переработки из них извлекаются ценные материалы, такие как свинец, серная кислота и пластик, которые могут быть повторно использованы для производства новых аккумуляторов или других товаров.
-
Экологические риски: Если старые аккумуляторы не утилизируются должным образом, они могут представлять серьезную угрозу для окружающей среды. Внутри аккумуляторов содержатся токсичные вещества, такие как свинец и кадмий, которые могут загрязнять почву и водоемы, если попадают в природу.
-
Вторичные технологии: Некоторые компании разрабатывают технологии для повторного использования старых литий-ионных аккумуляторов, например, в системах хранения энергии для солнечных панелей. Это позволяет продлить срок службы аккумуляторов и снизить количество отходов, создавая более устойчивую экосистему для хранения энергии.
https://youtube.com/watch?v=jRhaF75v-CA
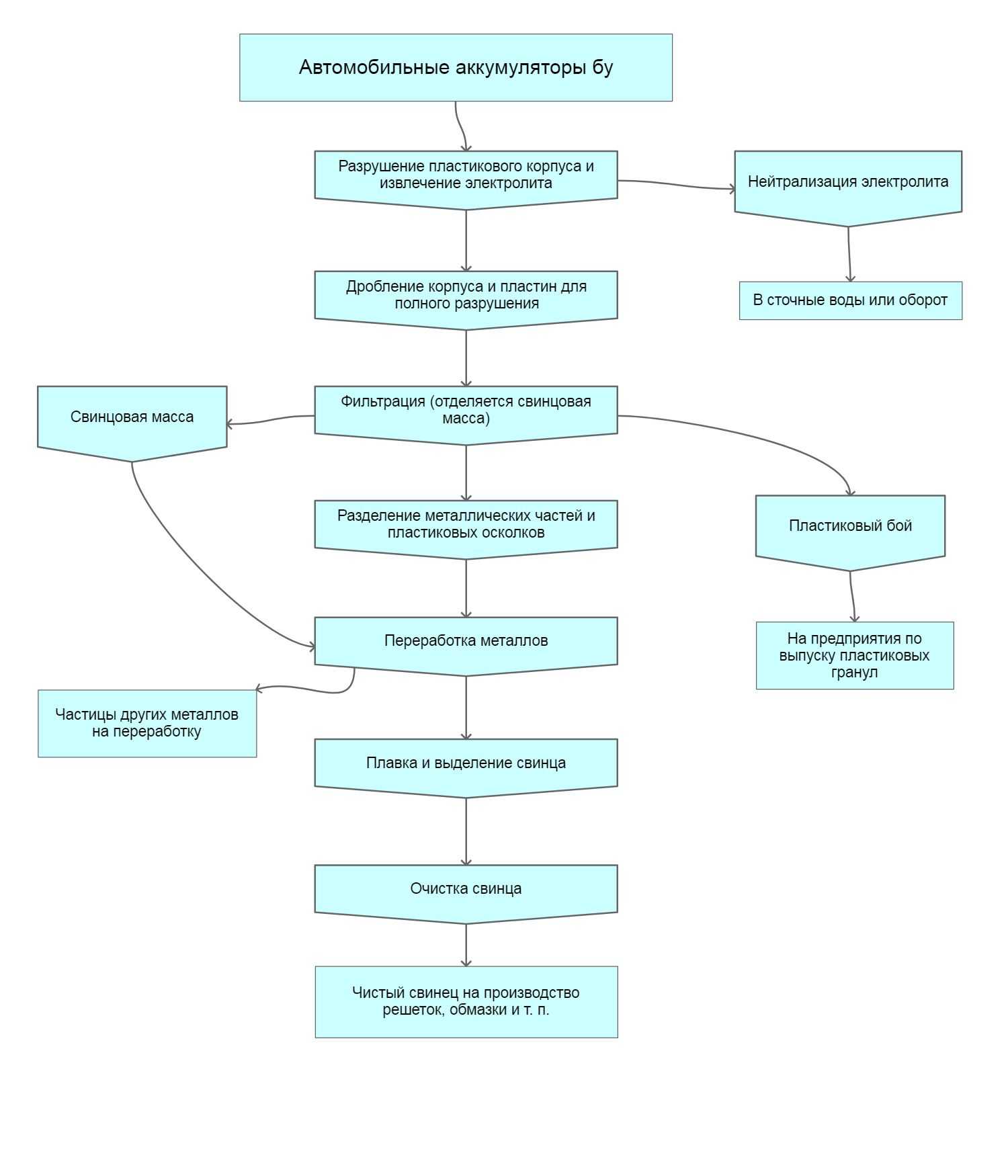
Утилизация свинцово-кислотных АКБ
Переработка свинцово-кислотных аккумуляторов является одной из наиболее отработанных технологий. В России уже налажен эффективный сбор автомобильных аккумуляторов через пункты приема металла и торговые сети, занимающиеся продажей стартерных АКБ. Процесс переработки осуществляется как на мощностях производителей аккумуляторов, так и отдельными компаниями, которые извлекают ценные материалы из использованных аккумуляторов и затем реализуют их. Ниже представлены основные извлекаемые материалы.
- Металлы: свинец, медь, сталь.
- Электролит.
- Пластиковые гранулы.
Технология переработки использованных свинцово-кислотных АКБ может варьироваться в зависимости от предприятия, однако в общем виде процесс можно описать следующими этапами.
1) Уничтожение пластикового корпуса и извлечение электролита. На этом этапе старые аккумуляторы помещаются в специальную емкость, из которой сливается электролит. Для разрезания корпусов могут применяться дисковые пилы. Основная задача на данном этапе — извлечение электролита, который затем отправляется на переработку. Эта операция часто называется нейтрализацией, и электролит нейтрализуется в герметичных камерах при высокой температуре, после чего остатки можно сливать в сточные воды.
2) Дробление аккумуляторов в дробилках для полного разрушения корпуса и пластин.
3) Фильтрация. Полученная после дробления масса проходит через фильтр, где задерживается свинцовая масса, которая затем отправляется на переработку.
4) Разделение металлических и пластиковых осколков. Для этого обычно используется оборудование для гидродинамической сепарации. Металлические частицы оседают на дно, а пластик всплывает, что позволяет эффективно разделить материалы. Цель этого этапа — отделение пластикового боя от металлических остатков.
5) Отделенные пластиковые частицы собираются и отправляются на предприятия, занимающиеся производством гранул из пластика. В процессе переработки часто добавляются пластиковые отходы, что позволяет снизить стоимость конечной продукции.
6) Переработка металлов. Металлические остатки смешиваются со свинцовой пастой, отфильтрованной на предыдущем этапе. Эта смесь заливается водой, и добавляются химические вещества для нейтрализации кислоты (электролита). Вода очищается и возвращается в производство. В результате получается осадок, который затем сушится. При наличии соответствующего оборудования стальные элементы отделяются от свинцового лома с помощью магнитной сепарации.
7) Плавка и выделение свинца. Полученная смесь металлов отправляется на плавку. Свинец, обладая самой низкой температурой плавления, первым переходит в жидкое состояние, а примеси всплывают на поверхность, откуда их удаляют.
8) Окончательная плавка и очистка свинца. Отделенный на предыдущем этапе свинец очищается от примесей, обычно с использованием каустической соды. После этого свинец разливают по формам. На поверхности образуется пленка с примесями, которая затем удаляется вместе с частью свинца. Полученные свинцовые слитки используются для производства электродных решеток, намазки на пластины и других изделий.
На блок-схеме ниже можно увидеть весь процесс переработки наглядно.
Переработка использованных щелочных аккумуляторов
Щелочные аккумуляторы, среди которых довольно популярными являются электрохимические элементы Ni-Сd, используется в самых разных отраслях народного хозяйства. Например, в тяговых аккумуляторах электровозов, фонариках, электроинструменте, в подводных лодках и другой военной технике. В последнее время на рынке электроники и портативного инструмента их потеснили литий-ионные аккумуляторы. Но никель-кадмиевые и никель-металлогидридные аккумуляторные батареи по-прежнему востребованы. В Европе АКБ Ni-Сd уже не выпускают. Но у нас в стране они используются. Производство, если не растёт, то находится на прежнем уровне. Поэтому существует проблема их переработки.
Причём в России из-за несовершенства законодательства проблемы с утилизацией щелочных аккумуляторов стоит особенно остро. Не редкость случаи, когда люди просто выбрасывают отработанные щелочные АКБ с другими твердыми бытовыми отходами. Никель-кадмиевые аккумуляторы создаёт огромную опасность для окружающей среды и здоровья человека, поскольку кадмий имеет первый класс опасности.
Какой-то единой рентабельной и экологически чистой технологии переработки щелочных бу аккумуляторов нет. Если смотреть пирометаллургические способы, которые основаны на отгонке газообразных соединений Cd, то наиболее распространенным является вакуумная дистилляция. На выходе получается оксид кадмия низкого качества, а также вторичные отходы, использование которых в других производствах затруднительно. Помимо этого, технология ещё и характеризуется чрезвычайной экологической опасностью.
Если смотреть на мировой опыт переработки отходов аккумуляторов, содержащих кадмий, то перспективным называется гидрометаллургический метод, основанный на применении растворов аммиака, серной кислоты, композиций солей. Гидрометаллургическая технология позволяет снизить угрозу при утилизации бу аккумуляторных батарей Ni-Cd и их обеспечить качественным оксидом кадмия потребности металлургической и машиностроительной отрасли.
Гидрометаллургический способ имеет и свои недостатки. Например, низкая степень извлечения кадмия, а также проблемы с очисткой промышленных растворов. Аммиак, используемый в этом производстве, весьма летучий и его сложно регенерировать. В своё время в Уральском Федеральном Университете специалисты предложили следующую технологию по переработке использованных Ni-Cd аккумуляторных батарей.
Технология основывается на использовании для выщелачивания такого реагента, как этилендиаминтетраацетат натрия (ЭДТА). При выщелачивании кадмия из аккумуляторной активной массы данный растворитель показывает высокую селективность. Области комплексообразования Fe и Cd находятся в разных диапазонах рН раствора. Для кадмия – средащелочная, для железа — кислая.
При использовании щелочного раствора этилендиаминтетраацетата происходит избирательное растворение оксида кадмия. В то время, как оксид железа и прочие примеси находятся в твердой фазе.
Методика основана на том, что в кислой среде (рН 1,0-1,6) этилендиаминтетраацетат переходит молекулярную кислотную форму, которая нерастворима в воде. Это позволяет легко отделить его от раствора, содержащего кадмий. При повышении рН раствора до 9-10 происходит осаждение кадмия в виде гидроксида. Затем его промывают и сушат, получая оксид кадмия, который пригоден для использования в производстве щелочных аккумуляторов. Технология, предложенная специалистами Уральского Федерального Университета, имеет высокую степень извлечения кадмия из бу аккумуляторных батарей. Кроме того, процесс имеет достаточную экологическую безопасность, возможность полной регенерации растворителя и отсутствие вредных побочных продуктов.
Помимо щелочных аккумуляторов, существует также большая проблема по переработке первичных источников тока щелочного типа. Проще говоря, щелочных батареек, которые часто называют алкалиновыми на иностранный манер. Здесь проблема больше стоит не в их переработке, а в сборе использованных источников тока. Вообще, переработка ведётся вяло и в стране по большому счёту работает лишь один завод — «Мегаполисресурс» в Челябинске.
Некоторое время назад читал про деятельность этой компании и интервью с руководителем – Владимиром Мацюком. Оно касалось переработки щелочных батареек.
Тогда было сказано, что технология их переработки является довольно простой. На первом этапе производится измельчение металлической оболочки, а затем сортировка солей металлов. В дальнейшем они могут использоваться для производства новых алкалиновых источников питания.
С «Мегаполисресурс» наладили взаимодействие сети MediaMarkt и IKEA. Они предложили собирать своих магазинах аккумуляторы и батарейки, а затем крупными партиями доставлять их на предприятие. В дальнейшем к этому сотрудничеству присоединились «Вкусвилл», Duracell и некоторые другие. На «Мегаполисресурс» была даже создана отдельная линия по переработке бу щелочных батареек. В целом, переработка батареек в России находится на начальном уровне.
https://youtube.com/watch?v=0QvW1c-YYJ8
Как перерабатывают бу литий-ионные аккумуляторные батареи?
Проблема утилизации бывших в употреблении литий-ионных аккумуляторов стала актуальной относительно недавно. Эти аккумуляторы начали использоваться в коммерческих целях с начала 1990-х годов. Однако до недавнего времени они применялись преимущественно в электронике и бытовой технике, а позже и в портативных инструментах.
В последние годы мировая экономика начала активно двигаться в сторону перехода на устойчивые источники энергии и снижения углеродных выбросов. Для быстрого сокращения выбросов автопроизводители переходят на электрические транспортные средства, а также разрабатываются системы хранения энергии, которые помогают сгладить колебания в производстве электроэнергии от возобновляемых источников, таких как солнечные и ветряные электростанции. Практически никто не сомневается, что рынок электротранспорта и систем накопления энергии будет расти до огромных масштабов.
Это означает, что в ближайшие годы на рынке появится значительное количество бывших в употреблении литий-ионных аккумуляторов, которые необходимо будет перерабатывать. Для этого потребуются эффективные технологии и крупные производственные мощности. В настоящее время ведется множество исследований в этой области. Некоторые эксперты предлагают ряд организационных решений для предстоящей проблемы.
Например, некоторые специалисты рекомендуют не утилизировать использованные аккумуляторы электромобилей, а переводить их в системы хранения энергии. Это позволит значительно продлить срок их эксплуатации. После 8-10 лет использования в электромобилях аккумуляторы теряют свою первоначальную мощность и способность отдачи тока, но все еще могут эффективно функционировать в системах резервного накопления энергии.
Существуют также идеи и разработки, направленные на упрощение вторичной переработки бывших в употреблении литий-ионных аккумуляторов. Исследователи считают, что проблемы переработки должны учитываться уже на этапе проектирования аккумуляторов. Это позволит сделать их жизнеспособными элементами экономики замкнутого цикла, упростив извлечение ценных материалов, сбор и сортировку, а также снизив негативное воздействие на окружающую среду при переработке.
Ранее был описан процесс переработки использованных свинцово-кислотных аккумуляторов, где разделение компонентов по плотности происходило достаточно просто. Это касалось разделения свинца и полипропилена, а также отделения других металлов от свинца. В случае с бывшими в употреблении литий-ионными аккумуляторами такой подход не работает из-за схожих плотностей катодов и токоприемников. Поэтому применяются окислительно-восстановительные реакции, магнитные и электростатические методы разделения материалов, растворение и другие технологии.
Проблема усугубляется разнообразием химического состава и конструкции современных литий-ионных аккумуляторов. Например, для электромобилей могут использоваться аккумуляторы с химическими составами NCA, NMC, LMO, LCO, LFP, а сами ячейки могут иметь различные формы. Наиболее распространены цилиндрические и призматические конструкции. Кроме того, отсутствуют единые стандарты маркировки литий-ионных аккумуляторов, что затрудняет четкое определение их состава.
Основными методами переработки являются пирометаллургия и гидрометаллургия. В первом случае используется энергоемкая плавка, а во втором — измельчение и кислотная обработка. Во многих исследованиях ученые указывают на возможность применения робототехники для обработки бывших в употреблении аккумуляторов, что стало возможным благодаря современным технологическим линиям.
Однако для этого необходимо четкое знание типа и конструкции аккумулятора.
В связи с этим ассоциация SAE International разработала рекомендации по унифицированной маркировке литий-ионных аккумуляторов.
Разнообразие компоновки элементов и модулей в аккумуляторах электромобилей объясняется стремлением обеспечить максимальный срок службы и безопасность. Часто это достигается ценой усложнения процесса вторичной переработки. Исследователи отмечают, что чем больше элементов в аккумуляторе и чем меньше их размеры, тем сложнее будет переработка и выше затраты на нее.
Обычно блоки и модули аккумуляторов электромобилей разбираются вручную, что позволяет лучше извлекать необходимые материалы, но занимает больше времени, чем автоматизированное измельчение. Это усложняется практически неограниченным числом комбинаций конструкций использованных аккумуляторных элементов и блоков, что делает автоматизацию разборки практически невозможной.
Во многих исследованиях подчеркивается, что разделение материалов электродов без предварительного измельчения может снизить затраты на переработку. Это позволит получать более дешевые исходные материалы по сравнению с первичными. Для достижения этой цели специалисты предлагают следующие меры:
- Аккумуляторы для электромобилей должны производиться в безмодульных блоках с ячейками, конструкция которых позволит легко отделять их и открывать. Это упростит автоматизацию процесса с помощью робототехники.
- Рекомендуется использовать связующие и адгезивы, которые упростят вскрытие и разделение ячеек. Кроме того, это облегчит отделение токосъемников и активного материала. Разработка обратимых клеев для конструкции электродов или безклеевых электродов упростит восстановление активного материала и его отделение от токосъемников. Улучшенная маркировка упаковки аккумуляторов позволит разделять батареи с различным химическим составом до обработки, что снизит риск перекрестного загрязнения материалов.
В настоящее время многие компании разрабатывают технологии переработки бывших в употреблении литий-ионных аккумуляторов практически с нуля. В идеале процесс должен выглядеть следующим образом.
Одной из крупнейших компаний по переработке литий-ионных аккумуляторов в Европе является немецкая Nickelhutte Aue GmbH. К ним на переработку поступает множество аккумуляторов от крупных автопроизводителей и производителей электропогрузчиков. Компания занимается восстановлением исходных материалов из бывших в употреблении литий-ионных аккумуляторов с 2011 года.
На своем заводе компания выделяет повторно используемые металлы: кобальт, никель, медь, железо и алюминий. Компания сообщает, что взимает утилизационный сбор с производителей аккумуляторов, поскольку исходные материалы в них присутствуют в малых количествах, и их восстановление зачастую не является экономически целесообразным. Например, содержание лития составляет всего 2% от веса аккумулятора, и его извлечение не приносит прибыли.
Процесс переработки литий-ионных аккумуляторов на мощностях Nickelhutte Aue GmbH основан на пирометаллургической обработке, за которой следует гидрометаллургический этап. Пирометаллургическая обработка проходит в высокотемпературной печи, где выплавляются материалы. На выходе получается промежуточный продукт с высокой концентрацией извлекаемых металлов. Затем на гидрометаллургической стадии происходит выщелачивание под давлением и экстракция растворителем, в результате чего получают сульфат меди, сульфат никеля и сульфат кобальта. В компании сообщают, что для технологических процессов используется тепло отработанных газов, которое используется для выработки пара и электроэнергии.
Существующие проблемы при переработке бу АКБ
Если говорить о российских реалиях, то основной проблемой является налаживание сбора бу аккумуляторных батарей. Если свинцово-кислотные аккумуляторы собираются практически полностью, то со щелочными существуют определённые проблемы. Конечно, не со всеми. Те, что используется в погрузчиках, электровозах, пассажирских вагонах и т. п. (то есть, промышленного назначения) собираются в полном объёме самими организациями, которые их эксплуатируют.
А вот проблемы возникают со сбором щелочных цилиндрических АКБ и иной формы, которые применяются в различной электронике и бытовой технике. Лишь небольшая их часть попадает в крупные торговые сети (в основном это супермаркеты электроники и стройматериалов), а остальные просто выбрасываются на помойку вместе с обычными отходами. Из-за этого, разлагаясь на полигонах, они наносят огромный вред окружающей среде.
Крупномасштабная индустрия переработки литий-ионных аккумуляторов электромобилей и систем хранения энергии пока только формируется. Скорее всего, там не возникнет проблем со сбором использованных АКБ. Сейчас многие автопроизводители создают совместные предприятия с фирмами по переработке аккумуляторов. Вполне возможно, что после истечения гарантии на аккумуляторную батарею электромобиля, производитель будет отправлять её на переработку самостоятельно. Договорённости для этого могут быть самые разные. Они могут платить утилизационный сбор переработчикам, совместно работать над извлечением ценных материалов и т. п.
А вот со сбором небольших литий-ионных аккумуляторов из бытовой техники, электроинструмента и электроники наблюдаются те же проблемы, что и со сбором щелочных батарей в той же технике.
Выводы
На сегодняшний день успешно организован процесс сбора и переработки отработанных свинцово-кислотных аккумуляторов, а также части щелочных батарей. В этой области уже разработаны эффективные технологии, и процесс утилизации оказывается выгодным для всех участников. Сбор использованных аккумуляторов поощряется финансовыми вознаграждениями за сдачу старых устройств.
Однако ситуация с компактными щелочными и литий-ионными аккумуляторами, используемыми в электронике, инструментах и бытовой технике, оставляет желать лучшего. Собирается лишь небольшая доля таких батарей, благодаря усилиям некоторых организаций, которые активно занимаются защитой окружающей среды. Пока не будет организован полноценный сбор, не появятся и предприятия, готовые заняться их переработкой. К сожалению, отсутствие стимулов для населения приводит к тому, что многие просто выбрасывают эти аккумуляторы в мусор. Это абсолютно недопустимо! Такой подход наносит серьезный вред экологии, а в некоторых случаях может угрожать здоровью людей. Особенно опасно выбрасывать литиевые аккумуляторы, так как они могут воспламеняться при повреждении.
Что касается отработанных литий-ионных аккумуляторов от электромобилей, то их переработка находится на начальном этапе развития. В ближайшие годы ожидается резкий рост количества использованных батарей от электрических транспортных средств. Поэтому одной из главных задач на данный момент является создание перерабатывающих мощностей. Проблемы со сбором этих аккумуляторов не возникнут, так как их утилизация будет осуществляться с участием автопроизводителей, заинтересованных в получении ценных материалов.
Рынок вторичных материалов из переработанных аккумуляторов
Старые аккумуляторы, особенно свинцово-кислотные и литий-ионные, представляют собой значительный источник вторичных материалов, которые могут быть переработаны и использованы повторно. Процесс переработки аккумуляторов включает в себя несколько этапов, начиная от сбора и транспортировки до переработки и продажи вторичных материалов.
Первым шагом в этом процессе является сбор использованных аккумуляторов. Многие страны имеют специальные программы по сбору отработанных батарей, которые позволяют потребителям сдать их в специализированные пункты приема. Эти пункты могут находиться в магазинах электроники, автосервисах или на специализированных площадках. Сбор аккумуляторов осуществляется также через программы утилизации, организуемые государственными и частными организациями.
После сбора аккумуляторы транспортируются на перерабатывающие заводы. На этих заводах происходит их сортировка и предварительная обработка. Важно отметить, что аккумуляторы содержат токсичные вещества, такие как свинец, кадмий и литий, поэтому их переработка требует строгого соблюдения экологических норм и стандартов безопасности.
На этапе переработки аккумуляторы разбираются, и из них извлекаются ценные компоненты. Например, свинцово-кислотные аккумуляторы перерабатываются для получения свинца, который затем может быть использован для производства новых аккумуляторов или других свинцовых изделий. Литий-ионные аккумуляторы, в свою очередь, подвергаются более сложному процессу переработки, в ходе которого извлекаются литий, кобальт, никель и другие металлы, используемые в производстве электроники и аккумуляторов.
Полученные вторичные материалы затем поступают на рынок, где они могут быть использованы для производства новых аккумуляторов или других товаров. Например, переработанный свинец может быть использован в новых свинцово-кислотных аккумуляторах, а литий и кобальт из переработанных литий-ионных аккумуляторов находят применение в производстве новых батарей для электромобилей и портативной электроники.
Рынок вторичных материалов продолжает расти, что связано с увеличением спроса на экологически чистые и устойчивые источники сырья. Переработка аккумуляторов не только способствует снижению негативного воздействия на окружающую среду, но и позволяет экономить ресурсы, необходимые для добычи первичных материалов. Таким образом, старые аккумуляторы становятся не просто отходами, а ценным ресурсом, который может быть использован для создания новых продуктов и технологий.
В заключение, судьба использованных аккумуляторов не заканчивается на их утилизации. Благодаря современным технологиям переработки, они становятся источником вторичных материалов, которые играют важную роль в экономике замкнутого цикла и способствуют устойчивому развитию. Важно продолжать развивать инфраструктуру для сбора и переработки аккумуляторов, чтобы максимально эффективно использовать их потенциал и минимизировать негативное воздействие на окружающую среду.
Вопрос-ответ
Что происходит с аккумуляторами после их утилизации?
После утилизации старые аккумуляторы проходят процесс переработки, в ходе которого извлекаются ценные материалы, такие как свинец, никель и литий. Эти материалы могут быть повторно использованы в производстве новых аккумуляторов или других товаров, что способствует снижению негативного воздействия на окружающую среду.
Как правильно утилизировать старые аккумуляторы?
Старые аккумуляторы следует сдавать в специальные пункты сбора или утилизирующие компании, которые имеют лицензии на переработку. Никогда не выбрасывайте их в обычный мусор, так как это может привести к загрязнению окружающей среды и негативным последствиям для здоровья.
Какие риски связаны с неправильной утилизацией аккумуляторов?
Неправильная утилизация аккумуляторов может привести к утечке токсичных веществ, таких как свинец и кислоты, в почву и водоемы, что может вызвать серьезные экологические проблемы. Кроме того, это может представлять опасность для здоровья людей, находящихся вблизи мест, где такие аккумуляторы выбрасываются.
Советы
СОВЕТ №1
Перед утилизацией старого аккумулятора обязательно проверьте местные правила и законы. В некоторых регионах существуют специальные программы по сбору и переработке аккумуляторов, которые помогут вам правильно избавиться от них.
СОВЕТ №2
Не выбрасывайте старые аккумуляторы в обычный мусор. Они содержат токсичные вещества, которые могут нанести вред окружающей среде. Вместо этого, отнесите их в специализированные пункты приема или магазины, которые занимаются утилизацией.
СОВЕТ №3
Если у вас есть возможность, рассмотрите вариант вторичного использования аккумуляторов. Некоторые старые аккумуляторы можно восстановить или использовать в других устройствах, например, в системах резервного питания или для солнечных панелей.
СОВЕТ №4
Обратите внимание на программы обмена старых аккумуляторов на новые. Многие производители и магазины предлагают скидки или бонусы за сдачу использованных АКБ, что может помочь вам сэкономить деньги при покупке нового устройства.



